为更好地选拔优秀适岗人才,充实我校师资队伍,优化人员结构,星空体育·(中国)官方网站(公办高职院,学校网址: /)面向社会公开招聘教师及辅导员。现将有关事项公告如下:
一、报名条件
1、具有中华人民共和国国籍,遵守中华人民共和国宪法和法律;
2、遵纪守法,品行端正,热爱教育事业;
3、身心健康;
4、35周岁以下(1985年1月1日之后出生)
5、具备报考岗位要求的专业、技能等资格条件(详见下列岗位要求)。
6、有下列情形之一的,不得应聘:
(1)现役军人、普通高校在读非2020年应届毕业生;
(2)尚未解除纪律处分或者正在接受纪律审查的人员、刑事处罚期限未满或者涉嫌违法犯罪正在接受调查的人员;
1、请符合条件的应聘者,在学院网通知公告中下载并填写《星空体育·(中国)官方网站教师应聘报名表》(附件),连同本人身份证、证书(学历学位、职称、职业资格证等)、本人有代表性的研究成果及能反映自己工作业绩的材料的电子扫描件,发电子邮件至我院。邮件名请用“姓名+应聘**专业教师/辅导员”标注。电子邮箱:njjdrsc@163.com
2、报名时间:即日起至2020年7月31日
3、联系人/电话:夏老师 025-84170626、 周老师 025-84126015
四、选拔方式
学院收到应聘简历材料后,通知符合条件的应聘者来院笔试(笔试时间另行通知)、试讲及面试,对应聘者进行政治素质、业务能力等方面的考核,择优录用。
五、相关说明
1、录用后与学校签订人事代理合同。
2、学校转教育体制后(预计2020年底前),经考核纳入人员总量管理,执行事业单位绩效工资。
3、学校即将搬迁至高淳。
附件1:星空体育·(中国)官方网站2020年教师招聘报名表
附件2:星空体育·(中国)官方网站2020年辅导员招聘报名表
一、报名条件
1、具有中华人民共和国国籍,遵守中华人民共和国宪法和法律;
2、遵纪守法,品行端正,热爱教育事业;
3、身心健康;
4、35周岁以下(1985年1月1日之后出生)
5、具备报考岗位要求的专业、技能等资格条件(详见下列岗位要求)。
6、有下列情形之一的,不得应聘:
(1)现役军人、普通高校在读非2020年应届毕业生;
(2)尚未解除纪律处分或者正在接受纪律审查的人员、刑事处罚期限未满或者涉嫌违法犯罪正在接受调查的人员;
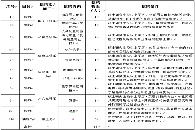
二、招聘岗位及要求
1、请符合条件的应聘者,在学院网通知公告中下载并填写《星空体育·(中国)官方网站教师应聘报名表》(附件),连同本人身份证、证书(学历学位、职称、职业资格证等)、本人有代表性的研究成果及能反映自己工作业绩的材料的电子扫描件,发电子邮件至我院。邮件名请用“姓名+应聘**专业教师/辅导员”标注。电子邮箱:njjdrsc@163.com
2、报名时间:即日起至2020年7月31日
3、联系人/电话:夏老师 025-84170626、 周老师 025-84126015
四、选拔方式
学院收到应聘简历材料后,通知符合条件的应聘者来院笔试(笔试时间另行通知)、试讲及面试,对应聘者进行政治素质、业务能力等方面的考核,择优录用。
五、相关说明
1、录用后与学校签订人事代理合同。
2、学校转教育体制后(预计2020年底前),经考核纳入人员总量管理,执行事业单位绩效工资。
3、学校即将搬迁至高淳。
附件1:星空体育·(中国)官方网站2020年教师招聘报名表
附件2:星空体育·(中国)官方网站2020年辅导员招聘报名表
南京机电职业技术学院
2020年6月29日



